-
Studieninteressierte
-
Studierende
-
Fachbereiche
-
Seefahrt und Maritime Wissenschaften
-
Soziale Arbeit und Gesundheit
- Blick in den Fachbereich
- Kontakt
- Erstsemesterinformationen
-
Internationales
-
Forschung
- Institute
- Gremien
-
Projekte
- COVID
- EBBiK - Entwicklung von Bildfähigkeit als Bildungsauftrag
- Familienzentrum Aurich (FamZ)
- Kombi-Nord
- Kommunale Suchtprävention in der Satdt Delmenhorst
- Kommunales Teilhabekonzept für die Stadt Emden
- REFU
- Sociotechnical Practices of Objectivation
- SoWeKi
- Suchtpräventionskonzept des Landes Niedersachsen
- Suchtprävention in Schulen (SiS)
- Wer nicht fragt, geht offline: Kids as digital citizens
- Werkstatt für Praxisforschung
- WOGO
- WOGE
-
Team und Termine
- Hilfen zum Studium
- Praxisreferat
-
Studiengänge
-
Technik
- Aktuelles
- Kontakt
- Studieren
- Forschung
-
Projekte
-
Labore im Fachbereich Technik
- Additive Fertigung
- Denkraum
- Designlabor
- FabLab - Labor für studentische Projekte
- Automatisierungssysteme
- Bioverfahrenstechnik
- Biochemie/Molekulare Genetik
- Innovationen im Ingenieurwesen
- Instrumentelle Analytik
- Labor Intelligente Produktionssysteme
- Kolbenmaschinen
- Maschinendynamik
- Leichtbaulabor
- Maschinenelemente
- Mechatronik
- Mikrobiologie
- Organische Chemie/Nachwachsende Rohstoffe
- Physikalische Chemie
- Polymere
- Produktionsplanung
- Produktionstechnik
- Rechnernetze
- Regelungstechnik
- Labor S4
- Technische Informatik
- Verfahrenstechnik
- Werkstoffkunde, Laser- und Fügetechnik
- Wind - und Solarenergie
- Zellkulturtechnik
- Labor IT-Sicherheit
- Forschung / Institute
- Unser Fachbereich
-
Studiengänge
- Applied Life Sciences
- Biotechnologie
- Biotechnologie im Praxisverbund
- Business Intelligence and Data Analytics (Master)
- Chemietechnik/Umwelttechnik
- Chemietechnik im Praxisverbund
- Elektrotechnik
- Elektrotechnik im Praxisverbund
- Engineering Physics
- Engineering Physics (Master)
- Erneuerbare Energien und Energieeffizienz
- Industrial Informatics (Master)
- Informatik
- Informatik im Praxisverbund
- Maschinenbau und Design
- Maschinenbau und Design im Praxisverbund
- Maschinenbau (Master)
- Medieninformatik (Online)
- Medieninformatik (Online, Master)
- Medientechnik
- Nachhaltige Produktentwicklung im Maschinenbau
- Nachhaltige Prozesstechnologie
- Nachhaltige Prozesstechnologie (PV)
- Wirtschaftsinformatik (Online)
- Regenerative Energien (Online)
- Technical Management (Master)
- Technology of Circular Economy (Master)
- Internationaler Studiengang Wirtschaftsingenieurwesen
- Wirtschaftsingenieurwesen – Engineering & Management
-
Wirtschaft
- Modulhandbücher, Ordnungen & Vorleistungen
- Aktuelles, Termine & Informationen zum SoSe 2026
- Projekte & Forschung
-
Studiengänge
- Business Management (M. A.)
- Energy & Sustainability Management (B. Sc.)
- Digital Management (B. Sc.)
- Business Management - BWL (B. A.)
- International Business & Culture (B. A.)
- Betriebswirtschaft dual (B.A.)
- Betriebswirtschaft (B. A.)
- Wirtschaftspsychologie (B. A.)
- International Business Administration (B. A.)
- Advanced Management berufsbegleitend (M. Sc.)
- Advanced Management Stipendium
- Management Consulting (M. A.)
- Wirtschaftsinformatik Online (M. Sc.)
- Das Team vom FB Wirtschaft
- Erstsemester & Studieninteressierte
- Absolvierende & Alumni
-
Auslandsbüro
- Im Studium
- Informationen für Schulen
-
Seefahrt und Maritime Wissenschaften
- Studium
- Service-Einrichtungen
- Beratung für Studierende
- Campus & Community
-
Fachbereiche
-
QuickLinks
-
Hochschule
- Für Unternehmen
-
Zentrum für Weiterbildung
- Übersicht
-
Weiterbildungen
- Burnout-Prophylaxe
- Cybercrime
- Gamification für Businesstransformation
- Business Basics for School
- Sustain 2030
- Lean Management
- „Nordbeat–der Norden macht Zukunft:Tag der Weiterbildung
- Business 2 Business - 5.0
- Betrieblicher Gesundheitsmanager in BPS
- Programmieren mit Scratch
- Cyber-Security Hacking Training
- Konfiguration mit Sidekick -Humanisierung der KI
- Kommunikation, Wertschätzung und Selbstmanagement
- Konflikt-Kommunikation
- Kommunikation und Gesprächsführung:Konflikt-Kommunikation
- Kommunikation & Zusammenarbeit
- Humor in der Beratung
- Kundenzentrierung-Customer Centricity für KMU & Start-UP
- Nachhaltigkeitsberichterstattung
- Gewaltfreie Kommunikation
- Casemanagement im Praxisalltag
- Trauma-Pädagogik
- Reflexionstag
- Outdoor-Erlebnis
- Finance for non-finance
- Management-Essentials: Gamification für BWL-Einsteigende
- Marketing Praxiswerkstatt
- Software Development
- Nachhaltige Führungskräfteentwicklung
- Agile Frameworks I
- Einführung in die Produktionstechnologie
- Traumaberatung
- Systemische Beratung und Coaching
- Windenergie-Nutzung
- Region im Fokus
- Presse
-
Organisation
-
Einrichtungen A-Z
- Arbeitssicherheit
-
Bibliothek
-
CampusDidaktik
- Team CampusDidaktik
- Tag der Lehre
- Q&A
- Positionspapiere
- Tools für Lehre und Zusammenarbeit
- Moodle
- Impulse und Inspiration für die Lehre
- Moodle
- Kleingruppenarbeit begleiten
- Urheberrecht in der Lehre
- KI in der Hochschullehre
- Hybride Lehre
- Barrierefreiheit in der Lehre
- Planspielzentrum
- Digitale Prüfungen
- Institut für projektorientierte Lehre (Ipro-L)
- Didaktische Beratung
- Career Service
- Datenschutz
- Finanzabteilung
- Gebäudemanagement
-
Gleichstellungsstelle
- Organisationsentwicklung und Qualitätsmanagement
- health & sports
-
Immatrikulations- und Prüfungsamt
-
International Office
- Kommunikation und Hochschulkultur
- MeerCommunity Startup Center
- Nachhaltigkeit
- Ombudswesen
-
Personalabteilung
- Personalrat
- Präsidialbüro/Presse- und Öffentlichkeitsarbeit
- Rechenzentrum
- Sprachenzentrum
- Studium Generale
- MyCampus
- ver.di Betriebsgruppe
-
Wissens- und Technologietransfer
-
Zentrale Studienberatung
- Zentrum für Weiterbildung
- Karriere
- Präsidium
- Veranstaltungen
- Leitbild
- Organigramm
- Zahlen, Daten und Fakten
-
Ordnungen, Richtlinien, Verkündungsblätter
- Ordnungen und Richtlinien
-
Ordnungen für Studiengänge
- Advanced Management
- Applied Life Sciences
- Betriebswirtschaft
- Betriebswirtschaft (dual)
- Biotechnologie/Bioinformatik
- Biotechnologie
- Biotechnologie im Praxisverbund
- Business Administration (dual)
- Business Intelligence and Data Analytics
- Business Management
- Business Management (Bachelor)
- Chemietechnik/Umwelttechnik
- Chemietechnik im Praxisverbund
- Digital Management
- Elektrotechnik
- Elektrotechnik im Praxisverbund
- Elektrotechnik und Automatisierungstechnik
- Energieeffizienz
- Energy and Sustainability Management
- Engineering Physics (Bachelor)
- Engineering Physics im Praxisverbund
- Engineering Physics (Master)
- Erneuerbare Energien und Energieeffizienz
- Industrial Informatics
- Informatik
- Informatik im Praxisverbund
- Inklusive Frühpädagogik
- Interdisziplinäre Physiotherapie/Motologie/Ergotherapie
- International Business Administration
- Internationaler Studiengang Wirtschaftsingenieurwesen (IBS)
- International Business and Culture
- Kindheitspädagogik
- Lasertechnik
- Management Consulting
- Maritime Operations
- Maritime Technology and Shipping Management
- Maschinenbau
- Maschinenbau und Design
- Maschinenbau und Design für Berufsqualifizierte
- Maschinenbau und Design im Praxisverbund
- Medientechnik
- Nachhaltige Produktentwicklung im Maschinenbau
- Nachhaltige Prozesstechnologie
- Nachhaltige Prozesstechnologie im Praxisverbund
- Nautik
- Nautik und Seeverkehr
- Online-Bachelorstudiengang Medieninformatik (Voll-/Teilzeit)
- Online-Masterstudiengang Medieninformatik (Voll-/Teilzeit)
- Online-Bachelorstudiengang Regenerative Energien
- Online-Bachelorstudiengang Wirtschaftsinformatik (Voll-/Teilzeit)
- Online-Masterstudiengang Wirtschaftsinformatik
- Physiotherapie
- Schiffs- und Reedereimanagement
- Soziale Arbeit
- Soziale Arbeit (BASA-online)
- Soziale Arbeit und Gesundheit im Kontext sozialer Kohäsion (Vollzeit/Teilzeit)
- Soziale Kohäsion im Kontext Sozialer Arbeit u. Gesundheit
- Sozial- und Gesundheitsmanagement
- Sozialmanagement
- Sustainable Energy Systems
- Technical Management
- Technology of Circular Economy
- Wirtschaftsinformatik (Dual)
- Wirtschaftsingenieurwesen Maritime Wissenschaften (B.Sc.)
- Wirtschaftsingenieurwesen - Engineering & Management
- Wirtschaftspsychologie
- Verkündungsblätter
- Gremien
- Beauftragte
- Hochschulwahlen
-
Einrichtungen A-Z
- Studienorte
-
Forschung
-
Forschungsprofil
- Forschungs- und Transferstrategie
- Forschungsschwerpunkte
-
Forschende
- Seefahrt und Maritime Wissenschaften
- Soziale Arbeit und Gesundheit
-
Wirtschaft
- Prof. Dr. Knut Henkel
- Prof. Dr. Tom Koch
- Prof Dr. Ute Gündling
- Prof Dr. Annika Wolf
- Prof. Dr. Jan Handzlik
- Prof. Dr. Hans-Gert Vogel
- Prof. Dr. Till Becker
- Prof. Dr. Henning Hummels
- Prof. Dr. Thomas Lenz
- Prof. Dr. Wolfgang Portisch
- Prof. Dr. Jan Christopher Pries
- Prof. Dr. Ute Rademacher
- Prof. Dr. Marco Rimkus
- Prof. Dr. Eva-Maria Schön
- Prof. Dr. Joachim Schwarz
- Technik - Elektrotechnik + Informatik
- Technik - Maschinenbau
-
Technik - Naturwissenschaftliche Technik
- Prof. Dr. Gerhard Illing
- Prof. Dr. Gottfried Walker
- Prof. Dr. Ingo de Vries
- Prof. Dr. Mark Rüsch gen. Klaas
- Prof. Dr. Jens Hüppmeier
- Prof. Dr. Iván Herráez
- Prof. Dr. Ralf Habermann
- Dr. Julia Jessica Reimer
- Prof. Dr. Claudia Gallert
- Prof. Dr.-Ing. Philipp Huke
- Prof. Dr. Martin Silies
- Prof. Dr. Martin Sohn
- Prof. Dr. Sven Steinigeweg
- Prof. Dr. habil. Ulrich Teubner
- Folgeabschätzung und Ethik
-
Projekte
-
Aktuelle Forschungsprojekte
- OS-LOTSE
- SCOBE
- InnoWerft PLUS
- ASTRA
- Adaptive Fortbildungen in der medienpädagogischen Altenbi
- AnkerPROF
- BUFFER+
- EARLY
- Entwicklung eines Reinigungsroboters für Offshore-WKA
- ExStyrol
- FlettnerFLEET
- GE-VORS
- Hyper4Rail
- INDUZELL
- InnoWerft
- Integrierte und innovative maritime Technologien für Mobi
- ISE-FiT Nordwerst
- KUNO
- MIINTER
- MeerCommunity
- NESSIE
- Nordwest Niedersachsen Nachhaltig Neu (4N)
- PANTHER
- ProlOg
- ReqET
- SIoT-Gateway
- SoGeWi
- SoWeKi
- StaKiNd
- Standardisierung, Weiterentwicklung und Kommunikation von
- Transferzentrum für Nachhaltige Mobilität
- TwinMaP
- VOLAP
- Wind & Regio
- W4S - Wind4Shipping
- WaddenVision
- Projekte nach Bereichen
- Beendete Projekte
-
Aktuelle Forschungsprojekte
-
Forschungseinrichtungen
- Promotionskollegien
-
Institute
-
Netzwerke
- Nationalpark Wattenmeer
- Promotionsnetzwerk Emden/Leer
- Digital Hub Ostfriesland (DHO)
- Tötungshandlungen in Einrichtungen des Gesundheitswesens
- Wachstumsregion Emsachse
- Maritimes Kompetenzzentrum (Mariko)
- greentech Ostfriesland
- NorShiP-Research School
- Association of Schools of Public Health
- Hochschulen für Gesundheit
- Deutsche Gesellschaft für Public Health
- Powerhouse Nord
- GENDERnet
- Einrichtungen in den Fachbereichen
-
Beratung
-
Forschungsprofil
You are here:
- Hochschule Emden/Leer
- Studierende
- Fachbereiche
- Technik
- Labore im Fachbereich Technik
- Produktionsplanung
- Offene Projekt- und Abschlussarbeiten
Offene Projekt- und Abschlussarbeiten
Hier finden Sie alle Offenen Projekt- und Anschlussarbeiten, Sie können auch gerne mit Ideen auf uns zurkommen!
Alle Projekt- & Abschlussarbeiten können in der Regel auf Deutsch oder Englisch bearbeitet werden.
SAP Analytics Cloud Cockpit for ERPsim Manufacturing Games on SAP S/4 HANA
SAP Analytics Cloud Cockpit für ERPsim Manufacturing Games auf SAP S/4 HANA

Entwicklung eines interaktiven Analyse-Cockpits in der SAP Analytics Cloud zur datenbasierten Entscheidungsunterstützung im ERPsim Manufacturing Game.
Ziel ist die transparente Darstellung und Bewertung von Teamleistungen in Produktion, Vertrieb, Beschaffung und Finanzen auf Basis von SAP S/4HANA-Daten.
M&D, IBS, BWL (for Bachelor thesis)
Mechanical Engineering, MTM/MBIDA(Master project)
Premdek downscaling - Functional for use
Premdek Herunterskalieren – Funktionabel für den Einsatz

Brief description of Premdek
In the ‘Premdek’ project, a virtual power plant is being planned and simulated at system level. The interactions between decentralized energy generators, storage systems and consumers are being investigated and optimized.
Project description:
The aim of the project is to transfer the existing Premdek technology into a compact, scaled-down version that retains all the essential functions for planning virtual power plants. Critical system components are to be identified and specifically reduced in order to develop a functional, scalable model that is easy to handle.
SES (for Bachelor thesis)
Mechanical Engineering (Master project)
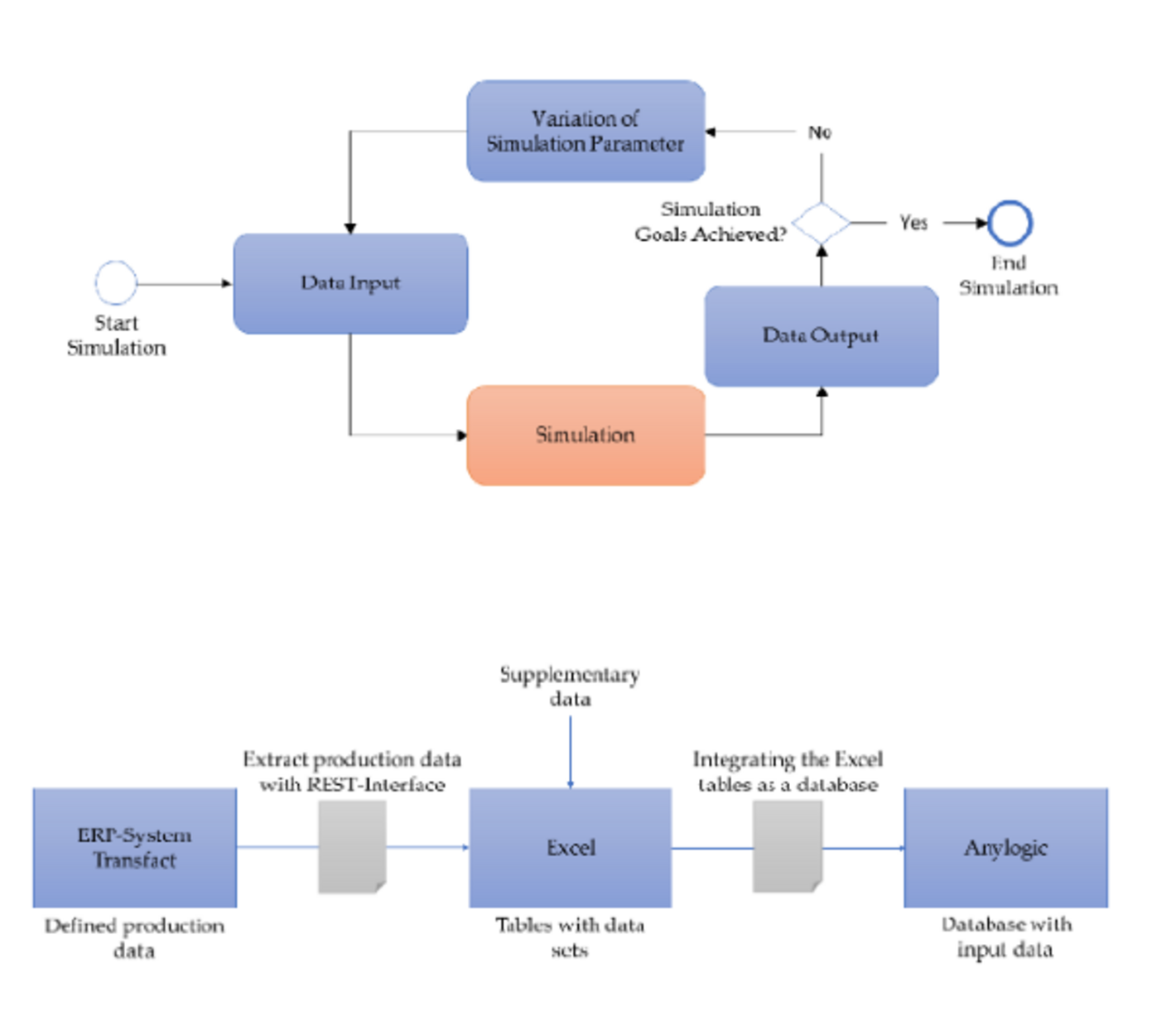
Java for Anylogic - Snippet development and Java examples (in progress)
Java für Anylogic – Snippet Entwicklung und Java-Beispiele (in Bearbeitung)

M&D, IBS, SES (for Bachelor thesis)
Mechanical Engineering (Master project) or similar
Generic simulation - development of a universally applicable simulation model for production optimisation
Generische Simulation – (Weiter-)Entwicklung eines universell einsetzbaren Simulationsmodells zur Produktionsoptimierung
Anylogic heat pump project - simulation and integrability in Premdek
Anylogic Wärmepumpe Projekt – Simulation und integrierbarkeit in Premdek
IT-Infrastructure for the Fischertechnik I4.0 Learning Factory

Mechanical Engeneering, Industrial Informatics (Master Project)
Creating a learning unit: Introduction to process modelling - BPMN 2.0 with Signavio (in progress)
Erstellen einer Lerneinheit: Einführung in die Prozessmodellierung - BPMN 2.0 mit Signavio (in Bearbeitung)

M&D, IBS (for Bachelor thesis)
Mechanical Engineering, MTM/MBIDA(Master project)
Development of teaching units for the Transfact ERP system as part of the Sustainable Product Development in Mechanical Engineering degree program
Entwicklung von Lehreinheiten für das ERP-System Transfact im Rahmen des Studiengangs Nachhaltige Produktentwicklung im Maschinenbau

M&D, IBS (for Bachelor thesis)
Mechanical Engineering (Master project); MTM/MBIDA
Comparison of simulation software for production systems and their integration for digital twins
Vergleich von Simulationssoftware für Produktionssysteme und deren Integration für digitale Zwillinge

M&D, IBS (for Bachelor thesis)
Mechanical Engineering (Master project)
Update the “Economic Analysis of Decentralized, Electrical- and Thermal Renewable Energy Supply for Small and Medium-Sized Enterprises” for 2025

Mechanical Engineering (for Master project)
Sustainable Energy Systems (for Bachelor thesis)
M&D , IBS (for Bachelor Thesis)
Collection and analysis of energy demands of the Learning Factories Fischertechnik and Lab 4.0
Erfassung und Analyse des Energiebedarfs der Lernfabriken Fischertechnik und Lab 4.0

Collection and analysis of energy demands of the Learning Factories Fischertechnik and Lab 4.0
M&D, IBS (for Bachelor thesis)
Sustainable Energy Systems (for Bachelor thesis)
Mechanical Engineering (Master project)
Creating a learning unit: Using SAC (SAP Analytics Cloud) for data analysis.
Erstellen einer Lerneinheit: Verwendung von SAC (SAP Analytics Cloud) für die Datenanalyse.

M&D, IBS (for Bachelor thesis)
Mechanical Engineering, MTM/MBIDA(Master project)
Suchst Du interdisziplinäre Herausforderungen?
Du bist auf der Suche nach einem technischen Projekt? Dich interessiert Nachhaltigkeit, Digitalisierung und wie man das konkret in der Produktion umsetzen kann? Wir arbeiten daran.
Mach mit. Sprich uns an!



