DE | EN

Promotion

Promotion

A doctorate is the conferral of the academic degree of doctor after the completion of a dissertation (doctoral thesis) with a final oral examination. Depending on the procedure, this examination takes the form of a disputation (defense), a viva voce or a doctoral colloquium. Emden/Leer University of Applied Sciences does not currently have the right to award doctorates itself, but it is possible to complete a cooperative doctorate.

Note on the editorial structure of this website: The general information presented here on motivation, funding and working time models, publishing and general further information and tips was created as part of the doctoral advice provided in the fem:talent and Promotion and Recruitment of Top Personnel projects and funded by the Female Professors Program III. The information on the situation at Emden/Leer University of Applied Sciences was compiled by the AnkerProf project

General information

Doctoral projects are individual constructs with numerous organizational and funding options - either on an individual basis or in structured doctoral programmes. We present these different options with their advantages and disadvantages below. We will also discuss your own motivation and personal environment, which play an important role in every doctorate.

Am Anfang der Beschäftigung mit dem Thema Promotion stehen oft Fragen wie "Promovieren - ist das was für mich?" oder "Wofür sollte ich promovieren?". Bei der Beantwortung dieser Fragen ist der Aspekt „Motivation“ ausschlaggebend: Eine intrinsische Motivation wie z.B. Spaß am wissenschaftlichen Arbeiten und Interesse an Forschung oder auch das Verfolgen eines Berufsziels, welches den Titel voraussetzt, ist ein guter Grund, die Herausforderung einer Promotion anzunehmen. Extrinsisch gesteuerte Motivatoren, wie z.B. das Erfüllen von Erwartungen anderer Personen oder die Idee, weiter zu studieren, weil dies einfacher erscheint als sich auf dem Arbeitsmarkt zu bewähren, sollten hinterfragt werden. Auch ein Austausch mit anderen Promovend*innen, sei es ein Gespräch oder ein schriftlicher Erfahrungsbericht, ist empfehlenswert, um die eigenen Beweggründe zu reflektieren.

Die Phase der Promotion ist sehr zeitintensiv und hat dadurch auch Auswirkungen auf den privaten Bereich. Arbeit in den Abendstunden oder an Wochenenden und Feiertagen sind in einigen Phasen nicht außergewöhnlich. Hier kann je nach Situation mehr oder weniger erschwerend das einseitige Abhängigkeitsverhältnis von den Doktoreltern hinzukommen, wodurch Erwartungen an das Arbeitspensum und die Arbeitsqualität entstehen, die zur zusätzlichen Belastung werden können. Gerade in solchen arbeitsintensiven Situationen ist Unterstützung und Verständnis aus dem sozialen Umfeld (Familie, Freundeskreis, Partner*in) hilfreich, z.B. bei der Kinderbetreuung oder durch Entlastung bei Haushaltstätigkeiten. Neben der fachlichen Unterstützung durch Doktoreltern, Betreuer*innen und/oder Kolleg*innen ist somit ein stabiles, verständnisvolles, soziales Umfeld förderlich, um das Promotionsvorhaben erfolgreich abzuschließen.

Weitere Informationen und nützliche Tipps finden Sie hier: Ratgeber Promotion der ZEIT Campus

Die Publikation wissenschaftlicher Arbeiten betrifft zwei Bereiche der Promotion: Zum einen wird am Ende der Promotion die Doktorarbeit als schriftliche Ausarbeitung publiziert (Dissertation) und zum anderen sollten auch während der Promotionszeit erzielte Ergebnisse publiziert werden.

Im Rahmen der Dissertation gibt es grundsätzlich zwei Möglichkeiten: Sie kann als Monographie oder als kumulative Dissertation veröffentlicht werden. Eine Monographie stellt die übliche Form dar, die fachspezifisch standardisiert gegliedert ist (z.B. Einleitung, Material und Methoden, Ergebnisse, Diskussion und Zusammenfassung). Eine kumulative Dissertation erfolgt durch die Publikation von einer durch die Prüfungsordnung festgelegten Mindestanzahl an Artikeln in Fachzeitschriften, die am Ende als Disserationsschrift zusammengefasst werden. 

Das Publizieren von Forschungsergebnissen während der Promotion kann in Form von Artikeln in Fachzeitschriften erfolgen, die vorher von Personen aus dem gleichen Fachgebiet begutachtet werden (= peer-review). Diese Art des Publizieren ist in der Wissenschaft hoch angesehen. Forschungsergebnisse können aber auch in Form von Postern oder (Kurz-)Vorträgen auf Konferenzen präsentiert werden. Hier sind die Hürden des Begutachtungsprozesses geringer. Eine Sonderform des Publizierens ist das Verfassen von Patenten. Hier gelten besondere Voraussetzungen, die bestenfalls mit Unterstützung eines Rechtsbeistandes erfüllt werden müssen.

Grundsätzlich gilt bei allen Formen des Publizierens: Forschungsergebnisse sollten veröffentlicht werden, denn Forschung lebt vom Austausch und der Diskussion. 

Weitere Informationen und nützliche Tipps finden Sie an folgenden Stellen:

Ratgeber Promotion der ZEIT CAMPUS
Ratgeber Promotion von academics
Verein “Erste Generation Promotion”
Verein "Arbeiterkind" - Promotionsberatung
GEW Handbuch : Promovieren mit Perspektive

Desweiteren gibt es in den einschlägigen Portalen zahlreiche Podcasts zum Thema, wie z.B. die Podcast-Reihe "Abenteuer Promotion" der Hochschule Bonn-Rhein-Sieg. 

Financing and working models

The illustration shows various options for a doctoral project. A basic distinction is made between individual and structured doctorates.

Individual doctorates are the classic form of doctorate in which the doctoral candidates independently take care of the financing, organization and usually also the topic of the doctorate. In contrast to this are structured doctorates, in which doctoral candidates are integrated into the programme of the respective doctoral college or doctoral programme, whereby the organization and usually also the funding and topic are predefined within a fixed framework.

The options listed below are explained in detail, along with their advantages and disadvantages.

Employment as a research assistant in a planned or externally funded position with the opportunity to do a doctorate at a university/HAW means that payment is made via budget funds or project funds (third-party funds) and the doctorate is organized as an individual doctorate. In the case of a fixed-term employment contract with corresponding social insurance, both the number of hours, i.e. part-time or full-time position, and the duration must be taken into account. Full-time positions are rather rare, depending on the subject area, and the duration of 2 to 3-year contracts does not usually correspond to the time required to write a doctoral thesis. At the beginning of employment, it should be determined how much time the doctoral project will take up and what proportion of other research and teaching activities are expected as part of the position or for project work for a third-party funded position.

With regard to qualification for a later professorship, valuable teaching experience can already be gained during employment at universities or colleges. It is important to have the scope, content and duration of your teaching activities certified. Course evaluations are also important documents for a possible application for a professorship.

Institutes of universities and universities of applied sciences as well as independent research institutions, e.g. Fraunhofer, Helmholtz, Max Plack or Leibniz Institutes, do not have their own right to award doctorates. The doctorate is carried out either as an individual doctorate or in a Research Training Group in cooperation with universities. The first supervisor therefore has a chair at a university, while the second supervisor can be a person from the institute who does not necessarily have to hold a university professorship. The planned or externally funded positions with the possibility of a part-time or full-time doctorate offer employment with social insurance, whereby the scope and duration of the contracts must be taken into account. Contracts generally run for 2 to 3 years. In both cases, the scope and division of time between job-related activities, i.e. basic work for the institute or project, and work on your own dissertation should be clarified at the beginning. Due to the focus on research, non-university institutes are generally very well equipped technically, which can be an advantage for your own education. However, there are fewer opportunities to gain teaching experience in this environment.

Universities, in some cases also HAWs and (affiliated) institutes, offer structured doctoral programs in the form of doctoral colleges and/or doctoral programs in addition to jobs with doctoral opportunities. These programs give students the opportunity to work on their own doctorate within a specific thematic framework and with a thematically structured accompanying program of various events in a group of doctoral students. In some cases, the program can also provide funding in the form of a scholarship. In some cases, however, additional tuition fees may be incurred. The advantage is the close organizational and content-related support provided by the programme and the group of doctoral candidates, which means that the doctorate can usually be completed within a few years and it is easy to delve deeper into certain content-related issues through the accompanying events. As there is no employment, social security costs are to be borne by the doctoral student. Scholarships also do not include social insurance (see chapter Scholarships). In some cases, teaching experience can be gained as part of the programs. Otherwise, you will need to make your own commitment to gaining practical teaching experience for a later professorship through teaching assignments.

Scholarships for doctoral projects can be awarded either as grants to finance living expenses or as support for academic work. These scholarships therefore differ in terms of their amount, payment frequency, total duration and tax assessment. Overall, it should be noted that no social insurance is paid when receiving a scholarship, i.e. health, long-term care and pension insurance must be paid additionally and independently. The advantage of a scholarship is the financial independence or decoupling of the funding from the supervision by the doctoral parents. Depending on the scholarship program, there are conditions attached to the scholarship, e.g. mandatory participation in certain events or reporting obligations. A special form of scholarships are scholarships within the framework of structured doctoral programs, i.e. within doctoral colleges or doctoral programs. Here, the scholarships are tied to the relevant requirements of these programs and then usually also to specific topics for the doctorate. If teaching activities are not part of the structured programme, teaching experience must be organized independently.

Industrial research departments offer positions with doctoral opportunities for certain topics. The doctorate is then carried out in cooperation with universities in a similar way to research institutes, as only these have the right to award doctorates and are allowed to provide the initial supervision. The supervisor in the company can take on the second supervision if they have a doctorate. The duration and scope of the contract are linked to the interests of the company and can correspond to the duration and scope of a doctorate. Social insurance is linked to the corresponding employment. Depending on the cooperation agreement between the company and the university, the doctorate is carried out as an individual doctorate or as part of a research training group. With regard to the division of work, an agreement must be reached between the company's interests and the student's own research interests. In this context, not only the content but also the time frame should be clarified. If a career in teaching at a university or college is still being pursued after the doctorate, it is advisable to gain experience in teaching through teaching assignments during the doctoral period in addition to working in the company. The advantage of practical, targeted research in industry, usually with good technical research conditions, often contrasts with the time burden of one's own research and industrial activity as well as a possible conflict of interest between university supervision and company interests. Special arrangements may also have to be made with regard to the publication of results, as company secrets must be protected, whereas in a scientific context recognition is gained on the basis of the type and number of publications. The publication of patents can possibly provide a remedy here.

In general, remuneration during employment as an academic employee is based on the collective agreement of the public sector(TvöD) or the collective agreement of the federal states(TV-L). The German Academic Fixed-Term Contract Act(WissZeitVG) also plays an important role in science. With regard to the advantages and disadvantages of fixed-term (part-time) positions in the public academic service, please refer to the #ichbinHanna initiative.

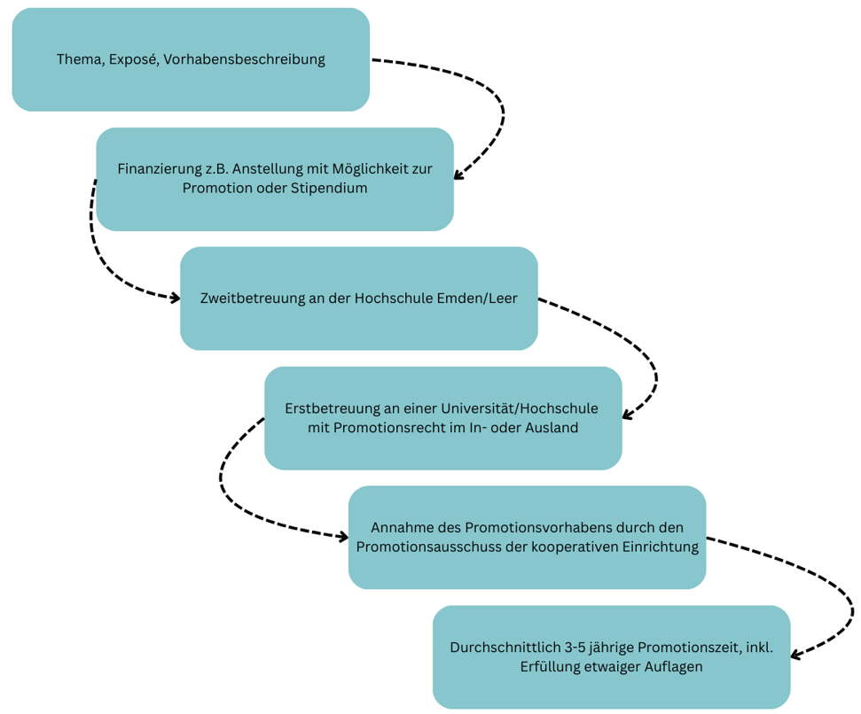
Doing a doctorate at Emden/Leer University of Applied Sciences: Cooperative doctorates

After successfully completing a Master's degree, there is the possibility of a cooperative doctorate at the Hochschule/Emden Leer. In this case, the dissertation is written in cooperation with a university, which then also awards the title.

Supervision is usually carried out by an academic from Emden/Leer University of Applied Sciences together with an academic from the cooperating university. The university can be located in Germany or abroad (in Europe). The researchers at Emden/Leer University of Applied Sciences have a network at their disposal that ensures cooperation.

In a cooperative doctorate, in-depth academic work is usually combined with an application-oriented and practice-relevant question and often takes place within the framework of a research project.

The regulations for the promotion of doctorates by the Emden/Leer University of Applied Sciences can be found under the link.

Support services at the Emden/Leer University of Applied Sciences

The university offers various services to support doctoral candidates with their project.

The university's Equal Opportunities Office provides women with targeted support on their career path in science through scholarships and projects. Information on the program Promotion & Recruitment of Top Academic Staff, the Family Service on the topic of reconciling family and career and the fem:talent scholarship can be found here- in addition to further information on doctoral information specifically for women.
The Equal Opportunities Office also offers low-threshold doctoral advice for women. You can find information and contact details here.

All doctoral candidates at Emden/Leer University of Applied Sciences are entitled to €500 per year in doctoral funding. This is granted for conference fees, transcription costs, publication costs etc. after application.

Contact Christian Röben

The doctoral program "Social Work: Deviance and Cohesion" currently exists at the Emden/ Leer University of Applied Sciences in cooperation with the Department of Social Work and the University of Vechta. It offers opportunities for exchange and space for critical discussion of dissertation projects in the field of social work.

The AnkerPROF project supports, recruits and qualifies academic staff. In addition to doctoral and career advice , you will also find opportunities for qualification and networking.

 

Promotion consulting

Doctorate - is that something for me?""How do I deal with the personal challenges of the doctoral period?". These and other questions from female doctoral candidates or prospective doctoral candidates can be discussed in our doctoral counseling service.

In addition, Equal Opportunities offers specific advice for women on the following topics:Networking, arranging advisory tandems if you are interested in doing a doctorate or during your doctorate, advice on balancing a doctorate and family, scholarship advice.

Please contact us by phone or e-mail without obligation:

AnkerPROF projectEqual Opportunities Office

Ilka Frerichs (AnkerPROF - Project Management)

ilka.frerichs(at)hs-emden-leer.de

+49 4921 807-1340

Hannah Kabaj (Project Coordination Top Personnel)

spitzenpersonal(at)hs-emden-leer.de

+49 4921 807-1137

Dr. Monika Batke (Project Coordination fem:talent)

femtalent(at)hs-emden-leer.de